Wednesday April 2026

হটলাইন

কনটেন্টটি শেষ হাল-নাগাদ করা হয়েছে: মঙ্গলবার, ২৮ আগস্ট, ২০১২ এ ০৯:৪৪ AM

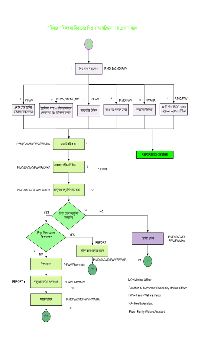
শিশুস্বাস্থ্য পরিচর্যা সেবা

কন্টেন্ট: সেবা এবং ধাপ

ফাইল ১

এক্সেসিবিলিটি

স্ক্রিন রিডার ডাউনলোড করুন